跳至主要內容
關於我們
認識案場
加盟養殖
合作養殖
養殖管理
養殖收益
養殖案場類型
養殖小百科
購買海鮮
常見問題
聯絡我們
關於我們
認識案場
加盟養殖
合作養殖
養殖管理
養殖收益
養殖案場類型
養殖小百科
購買海鮮
常見問題
聯絡我們
NT$
0
0
購物籃
NT$
0
0
購物籃
關於我們
認識案場
加盟養殖
合作養殖
養殖管理
養殖收益
養殖案場類型
養殖小百科
購買海鮮
常見問題
聯絡我們
關於我們
認識案場
加盟養殖
合作養殖
養殖管理
養殖收益
養殖案場類型
養殖小百科
購買海鮮
常見問題
聯絡我們
東港20號
屏東縣東港鎮
養殖品項:白蝦
案場面積:1.3甲
預定案場年養殖總量:
3101818
尾
剩餘可購買數
79
組
案場釋出模塊總數
80
組
專案認購表單申請
立即申請-個人
立即申請-企業
購買案場
養殖模塊單組售價
$
98000
/ 組
預估年度單模塊獲利
$
(未扣稅費)
預估年度內部報酬率
14.03
%
模塊數量
組
每年收成次(水)數
水
預估年平均收購時價
/台斤
設備認購總價
預估總收益
持有養殖設備模塊總售價
$
/ 組
預估年收成次數(水)
4
(水)
預估年度持有模塊收成量
台斤
預估年平均收購時價
$
元 / 台斤
預估年度持有模塊銷售收入
$
/ 持有模塊
分攤租金(%)
6
%
營運維護費(%)
68
%
養殖公基金(%)
5
%
預估養殖獲利率(%)
21
%
預估年度養殖收益(持有模塊總和)
$
(未扣稅費)
案場位置
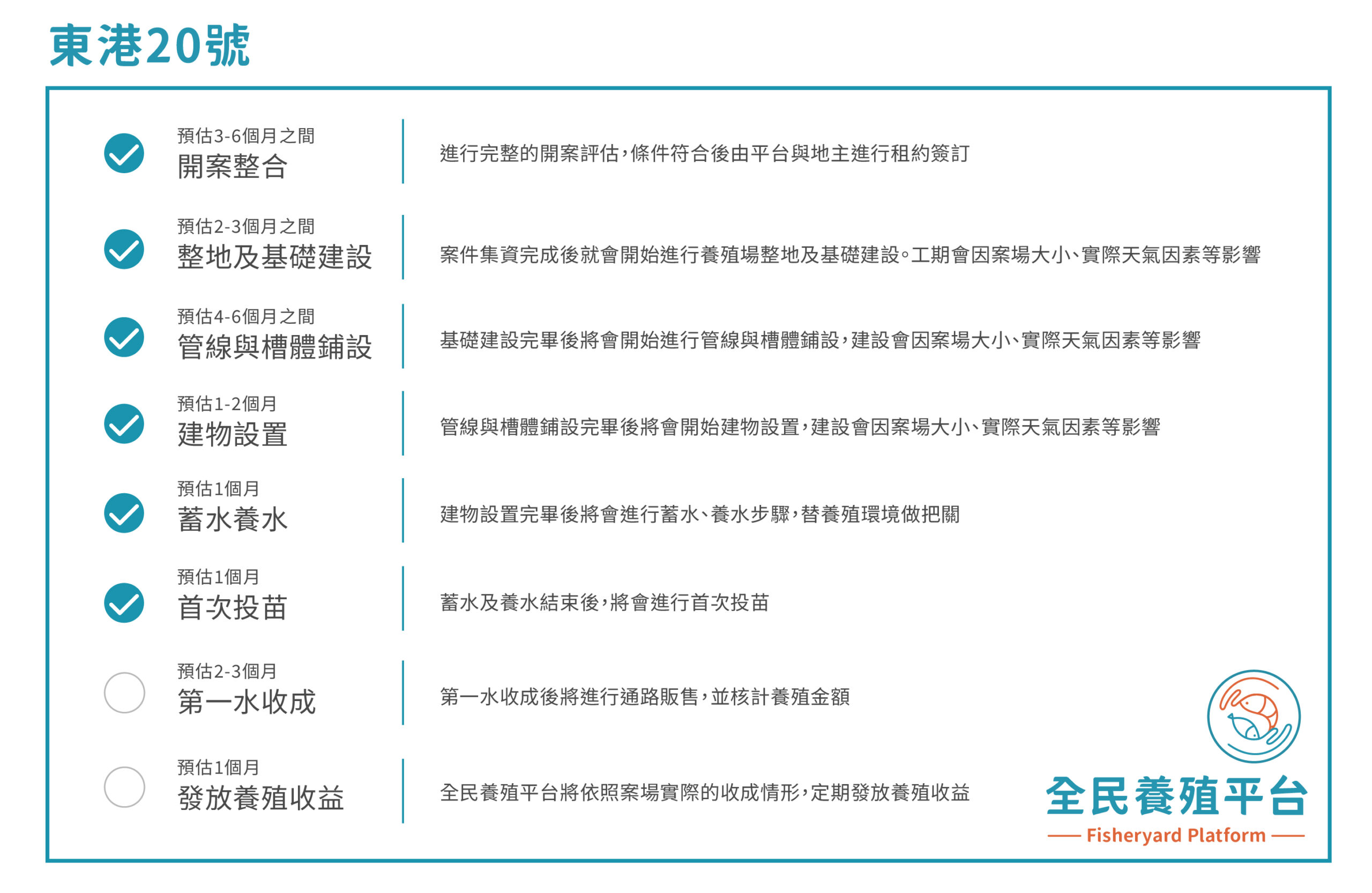
案場建置流程表
第貳池 模塊售出進度
第參池 模塊售出進度